نشریه زمین شناسی مهندسی
دانشگاه خوارزمی
چهارشنبه 29 بهمن 1404
|
English
[
Archive
]
ورود خودکار
ثبت نام
بازیابی رمز عبور
صفحه اصلی
مرور نشریه
شماره جاری
کلیه شمارههای مجله
جستجو در پایگاه
صفحه پرسشهای متداول
راهنمای صفحات
صفحه برترینهای پایگاه
نمایه نویسندگان
نمایه واژه های کلیدی
اطلاعات نشریه
درباره نشریه
اهداف و زمینهها
هیات تحریریه
اصول اخلاقی نشریه
پایگاه های نمایه کننده
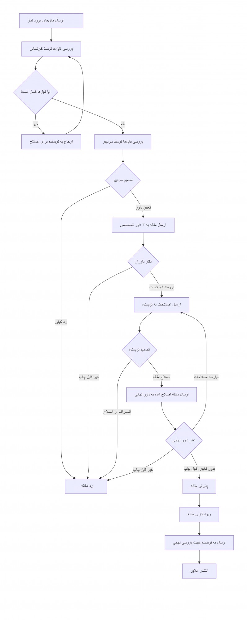
فلوچارت فرایند ارزیابی و انتشار مقالات
تفاهم نامه با انجمن علمی زمینشناسی مهندسی ایران
سیاست های نشریه
سیاست دسترسی آزاد
سیاست کپی رایت
سیاست محرمانگی
سیاست مواجه با سرقت علمی
سیاست حفظ دیجیتال مقالات
هزینههای چاپ
راهنمای نویسندگان
راهنمای ارسال مقاله
فرم ارسال مقاله
راهنمای نگارش مقاله
فایل پیش نویس مقاله اصلی
فایل پیش نویس چکیده مبسوط لاتین و فارسی
فرم تعهدنامه
فرم تعارض منافع
فرم معرفی داوران پیشنهادی
فرم پاسخ به داوری
برای داوران
راهنمای داوران
لیست داوران
ثبت نام و ورود به سامانه
فرم ثبت نام
تماس با ما
اطلاعات تماس
فرم برقراری ارتباط
نشریه زمین شناسی مهندسی
اطلاعات نشریه
فلوچارت فرایند ارزیابی و انتشار مقالات
فلوچارت فرایند ارزیابی و انتشار
| تاریخ ارسال: 1404/3/20 |
دفعات مشاهده: 666 بار |
دفعات چاپ: 165 بار
| دفعات ارسال به دیگران: 0 بار |
0 نظر